中国某某政府网站欢迎您!
咨询热线:010-87205552
华夏建设人才培训网
  • 没有文本
  
  
近期培训
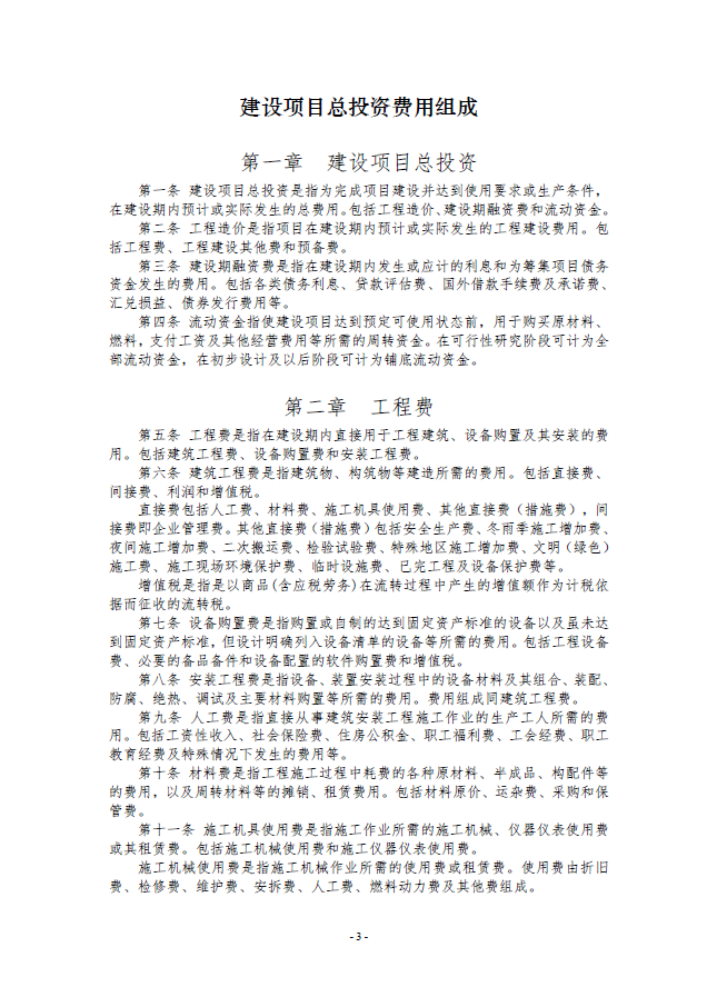
住建部就《建设项目总投资费用组成》征求意见,有三大变化(一规范、一扩充、一取消)!
来源: | 作者:longjijianshu | 发布时间: 2026-03-04 | 91 次浏览 | 分享到:
图片

住房城乡建设部标准定额司关于
《建设项目总投资费用组成(征求意见稿)》
公开征求意见的通知

为科学确定建设项目总投资费用组成,提高国有资金投资效益,适应建设各方工程造价管控需要,我部组织起草了《建设项目总投资费用组成(征求意见稿)》(见附件)。现向社会公开征求意见。有关单位和公众可以通过以下途径和方式反馈意见:

电子邮箱:chengm@mohurd.gov.cn。

通信地址:北京市海淀区三里河路9号住房城乡建设部标准定额司,邮政编码:100835(信封注明:总投资费用组成)。

意见反馈截止时间为2026年3月9日。

附件:1.建设项目总投资费用组成(征求意见稿)

   2.《建设项目总投资费用组成》编制说明


住房和城乡建设部标准定额司
2026年2月5日    



编制特点

与之前3 部涉及建设项目费用组成的文件相比,本次编制主要有3 个特点。

(一)规范工程建设其他费组成。

工程建设其他费内容繁杂,涉及面广。长期以来,建设领域各行业关于此费用组成及定义出入较大,本次编制依据国务院及各行业主管部门的文件规定,细化列出各项费用,并按费用性质进行适当归类。

(二)扩充人工费组成。

原人工费定义基于计划经济的工资制度,所含费用内容不全,导致人工费与市场劳务价格相比偏低,与市场定价原则相违背。本次编制的人工费是基于市场经济的薪酬理念,在原人工费基础上增加原规费中的生产工人的社会保险费及住房公积金等项目,所含费用内容更加全面,使人工费单价更接近市场实际价格

(三)取消规费。

原规费既不符合市场决定价格的市场经济总体思路,也不符合全费用综合单价的改革方向,因此取消该费用。原规费中的社会保险费及住房公积金按生产工人和管理人员分别纳入直接费中的人工费和间接费中的管理人员费;根据《关于停征排污费等行政事业性收费有关事项的通知》(财税〔2018〕4 号),取消原规费中的工程排污费


需重点说明的问题

(一)与504 号文的关系。

本次编制主要是统一总投资费用组成,规范工程造价管控行为;504 号文是针对待摊投资支出、项目建设管理费、代建管理费具体如何使用作出具体规定,规范基本建设项目成本管理,两者并不矛盾。本次编制以504 号文为重要基础,大部分费用定义及组成与504 号文保持一致,如建设期融资费用、材料费、建设单位管理费、临时设施费等。

(二)与“44 号文”的关系。

本次编制内容涵盖44 号文。与44 号文相比,“人工费”、“材料费”、“规费”、“增值税”等费用定义及组成均进行了调整。本规定发布的同时,44 号文可以废止。


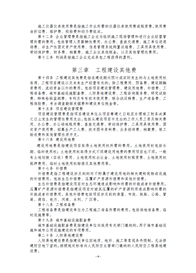
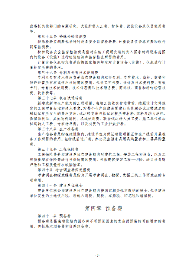
图片
图片
图片
图片
图片
图片
图片

来源:住建部网站


    
  
信息公开