中国某某政府网站欢迎您!
咨询热线:010-87205552
华夏建设人才培训网
  • 没有文本
  
  
近期培训
GB 3608-2025自2026年5月1日实施!由“推荐性”变更为“强制性”
来源: | 作者:longjijianshu | 发布时间: 2026-04-15 | 34 次浏览 | 🔊 点击朗读正文 ❚❚ | 分享到:
来源:每日安全生产

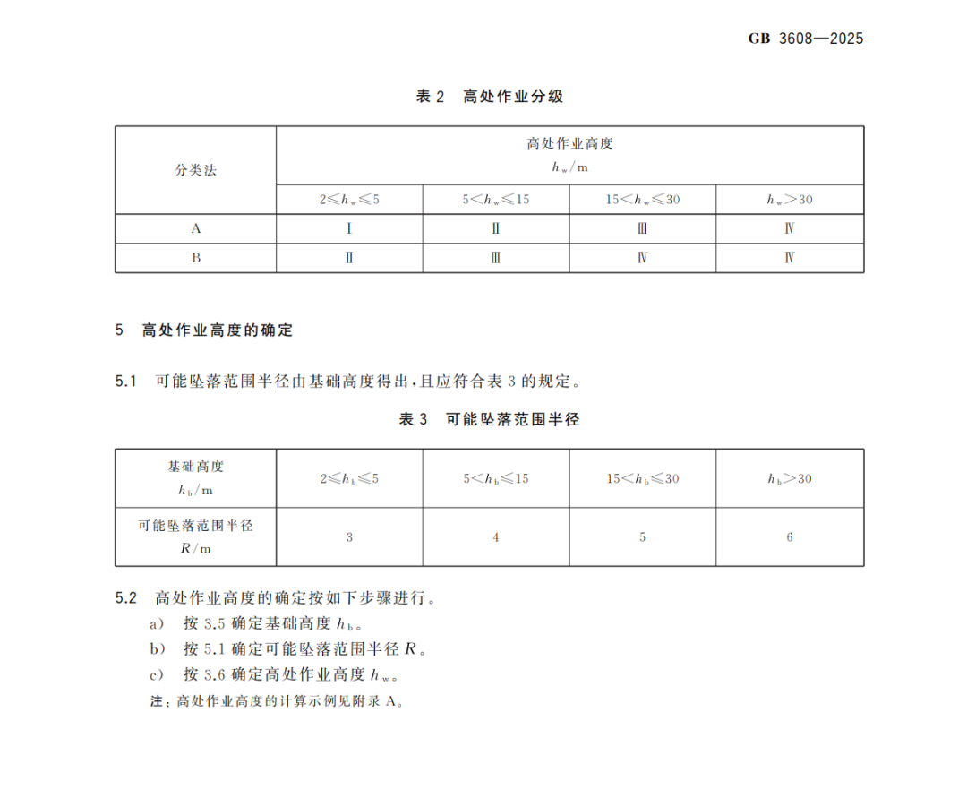
GB3608-2025《高处作业分级》2026年5月1日实施!

图片
图片
图片
图片
图片
图片
图片
图片
图片
图片
图片

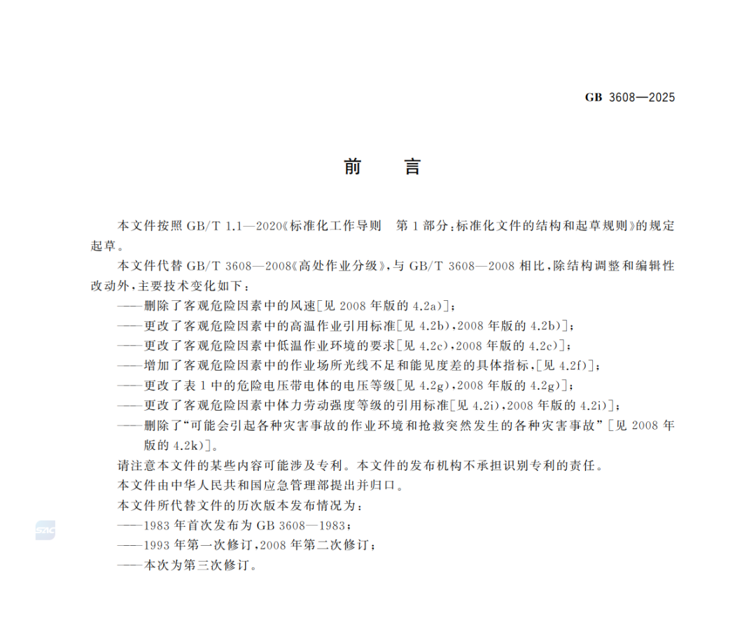
本文件代替 GB/T3608—2008《 高处作业分级》, 与 GB/T 3608—2008 相比, 除结构调整和编辑性改动外, 主要技术变化如下:

———删除了客观危险因素中的风速[见2008 年版的4.2a) ];

———更改了客观危险因素中的高温作业引用标准[见4.2b) ,2008 年版的4.2b) ];

———更改了客观危险因素中低温作业环境的要求[见4.2c) ,2008 年版的4.2c) ];

———增加了客观危险因素中的作业场所光线不足和能见度差的具体指标, [见4.2f) ];

———更改了表1 中的危险电压带电体的电压等级[见4.2g) ,2008 年版的4.2g) ];

———更改了客观危险因素中体力劳动强度等级的引用标准[见4.2i) ,2008 年版的4.2i) ];

———删除了“可能会引起各种灾害事故的作业环境和抢救突然发生的各种灾害事故” [见2008 年版的4.2k) ]


    
  
信息公开