中国某某政府网站欢迎您!
咨询热线:010-87205552
华夏建设人才培训网
  • 没有文本
  
  
近期培训
住建部正式发文:6月1日起强制执业!这本证书将迎重大利好!
来源: | 作者:longjijianshu | 发布时间: 2026-04-13 | 28 次浏览 | 🔊 点击朗读正文 ❚❚ | 分享到:

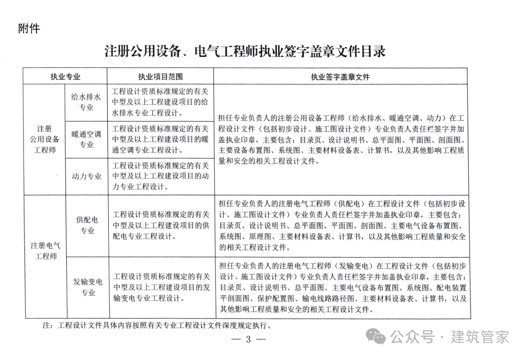
最近,住建部发布了一则通知,从2026年6月1号开始,中型及以上建设工程项目,得由注册公用设备工程师、电气工程师来担任相应专业的负责人。

而且要在设计文件上签字,盖执业印章。

细看这份文件,其实传达的动作就一个:强制执业。而这类证书也将迎来重大利好!

图片
图片
图片

在这个圈子里干过的都知道,给排水、暖通、电气这些专业,以前在出图的时候,其实是有一定可操作性的。

干活的跟最后签字的,未必是同一个人。有时候凭着多年的画图经验,或者内部拿个中高级职称协调一下,项目也能对付过去。

但6月1号这个节点一过,这种操作的门槛就变了。

官方这次把规矩定死了,中大型项目,认的不再是你熬了多少年的资历,而是那本实打实的注册证。没有这本证,你连在专业负责人那一栏签字的资格都没有!

这个要求一出,市场上的供需关系自然就会跟着变。

强制执业,意味着设计院或者相关工程企业,如果想接中大型项目的盘子,手里就必须长期养着一批符合要求的持证人员,拿他们来兜底。

以前考这几个专业的注册证,在有些单位,可能只是个锦上添花的加分项。但现在,它变成了企业接活的刚需。

当临时的拼凑行不通了,企业就得老老实实花钱把有证的人留住。需求一稳定,这本证书在薪酬谈判上的议价权,自然就出来了。

除了签字盖章,文件里还有个细节值得注意。就是规定了这几个专业的执业年龄,不得超过70周岁。

以前我们聊过,有些证书用到退休基本就没用了。但在设计这个圈子,过去有不少退了休的老专家,人不用天天去单位熬夜画图,就把证放在那里盖章,按年拿一笔费用。

现在官方划出70岁这条界限,它的意图很清楚。就是要慢慢把那些年纪比较大的持证人淘汰掉。毕竟年纪大了,再去承担高强度的设计责任,有点不现实了。

老一辈的坑位腾出来了,市场又强制要求接大项目必须有证。这一进一出,中间就留下了一个大缺口。这其实就是给年轻一代的持证人,腾出了上位的机会。

不过话又说回来,身价上去了,担的责任也就重了。

文件里专门提到, 严禁弄虚作假,不要在不合格的设计文件上签字。签字盖章,就代表你得对这个专业的工程质量,承担终身责任。

以前很多人搞纯挂靠,把证交出去,一年白拿一笔钱,出了事却一问三不知。但这两年,这种操作查得越来越严了。

面对这么级别的终身责任,还想着只拿报酬不做事?这样的做法风险和收益,已经失衡了。官方现在期望的, 是真正在岗位上、能自己审图、敢承担责任的人。

说到底,政策的调整,往往就是重新洗牌的窗口期。

对于给排水、暖通、电气专业的人来说,以后的风向已经很清晰了。如果只是想挂个证赚快钱,那这趟浑水最好别蹚,风险太大。

然而对于行业里的刚需人群而言,要是想要在设计院带团队、负责大项目,这本注册证书就是不能绕过的硬通货。

时代在变,以前靠经验混个专业负责人也许还行,往后看,凭证书进场、凭专业签字,才是端稳饭碗的底气。至于考不考,结合自己的职业规划去做选择就行。


    
  
信息公开