中国某某政府网站欢迎您!
咨询热线:010-87205552
华夏建设人才培训网
  • 没有文本
  
  
近期培训
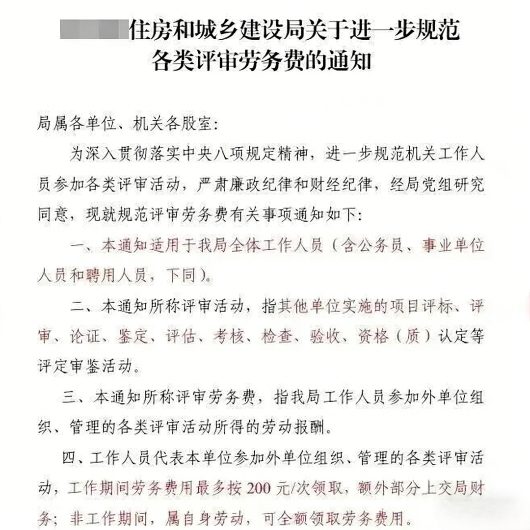
住建局严令:评标专家劳务费不得高于200元/次,超出部分一律上交财务!
来源: | 作者:longjijianshu | 发布时间: 2026-03-11 | 30 次浏览 | 分享到:

近期,住建系统与建筑工程领域接连释放重要信号:一边是住建局出台评标劳务费刚性铁规,以严纪律筑牢廉政防线;另一边是某央企重庆分公司依规撤销解散,以精益化管理优化资源配置。两件事看似互不相关,实则共同指向行业发展的核心趋势 ——从严监管、规范运行、降本增效、回归本质,也让行业内外看清了新时代建工领域的真实运行逻辑。

图片
图片

一、评标劳务费划定 200 元上限!住建系统出台铁规严堵廉政风险

全局上下务必高度警醒、坚决执行、不打丝毫折扣,住建局正式发布刚性管理规定:所有参与评标评审的工作人员,劳务报酬标准严格设定为不高于 200 元 / 次,超出金额必须全额上缴单位财务,严禁以任何形式截留、私分、隐匿或变通处理。这不是普通的工作要求,而是严明纪律、整治作风、防范廉政风险、斩断利益链条的硬约束、铁规矩,任何人员、任何情况、任何理由都不得突破这条红线,一旦违规必将从严查处、绝不姑息。

长期以来,评标评审环节存在劳务费标准混乱、违规收取、超额领取、私下截留等突出问题,部分人员借评审之机违规牟利,利用职务便利变相获利,无视财经纪律与制度约束,不仅违反廉洁自律要求,更破坏评审公平性、损害行业公信力、侵蚀单位作风底线,引发强烈反映且潜藏重大隐患,到了必须重拳整治、全面纠治的关键时期。

此次明确 200 元 / 次的刚性上限并要求超额上交,就是向违规获利、纪律松懈、作风不实坚决亮剑,以最严格标准、最有力举措、最全面监管,规范评审行为、压实财经纪律、筑牢廉政屏障。200 元 / 次是不可突破的上限,而非参考标准或弹性空间,无论项目规模、时长、邀请单位级别,所有评标、评审、论证、验收等活动均统一执行该标准,严禁变相抬价、违规索费、套取资金,所有费用收支全程公开留痕、可查可溯。

超额费用上缴财务是硬性要求,必须足额、及时上交,严禁拖延、隐匿、体外循环。局纪检、财务、办公室将开展常态化监督检查,对顶风违纪行为严肃追责、公开曝光,以铁的纪律维护住建系统风清气正的良好生态。

二、央企重庆分公司撤销解散:行业精益化管理的常规操作,绝非 “铁饭碗” 破碎

就在住建系统严抓规范管理的同时,某央企重庆分公司印发红头文件,宣布因业务发展需要撤销分公司,并免去分公司全体人员职务。消息一出,不少行业外人士惊呼 “央企铁饭碗不稳”,但对于深耕建工领域的内行人而言,这只是企业正常的业务调整,背后的行业逻辑十分清晰。

分公司≠子公司,仅是服务项目的临时载体

建工行业内,分公司与子公司有着本质区别:子公司具备独立法人资格,拥有核心施工资质,能独立承担法律责任,子公司解散往往意味着区域业务陷入困境;而分公司无独立法人资格,不具备独立资质,仅依托总公司资质开展当地业务,本质是为对接项目、推进施工设立的临时办事机构,注销分公司不会动摇央企根基,更不是企业经营危机的信号。

属地化纳税的阶段性产物,项目完工即完成使命

此前大基建高速发展阶段,各地普遍要求外地央企承接重大项目后,将税收、产值留存当地。为此,央企多会在项目所在地注册分公司,专门负责项目账务、税务等工作。如今项目工期结束、验收结算完成,分公司的历史使命已然完成,继续保留只会增加税务申报、办公运维等不必要成本,撤销分公司是企业降本增效的合理商业决策。

职务免除≠裁员,核心人员早已统筹调配

文件中 “免去全体人员职务” 的表述,并非外界理解的暴力裁员。依托项目设立的分公司,核心管理、技术人员的人事编制均隶属于总公司或大区,分公司撤销后,这些骨干会被直接调配至新中标项目,仅少量当地临时招聘的辅助人员可能面临岗位调整,这是建工行业项目竣工后的常规流程。

项目跟着走,才是建工行业的真实常态

外界眼中央企 “朝九晚五、定点办公” 的稳定模式,并不符合建工行业本质。工程人始终是 “项目在哪、人在哪”,分公司只是项目推进的临时配套,项目竣工后机构撤销、人员分流,是行业属性决定的必然结果,无需过度焦虑。

结语:规范与精简并行,才是行业发展的正道

住建局严管评标劳务费,是从源头扎紧制度笼子、守护行业公平;央企撤销闲置分公司,是从内部优化资源配置、提升运营效率。两件事共同印证:建筑行业正告别粗放发展模式,全面迈向规范化、精益化、廉洁化的新阶段。

对行业从业者而言,不必为表面现象焦虑,认清纪律红线、适应行业常态、深耕专业能力,才是在行业转型中行稳致远的根本。


    
  
信息公开