来源:杭州市建委
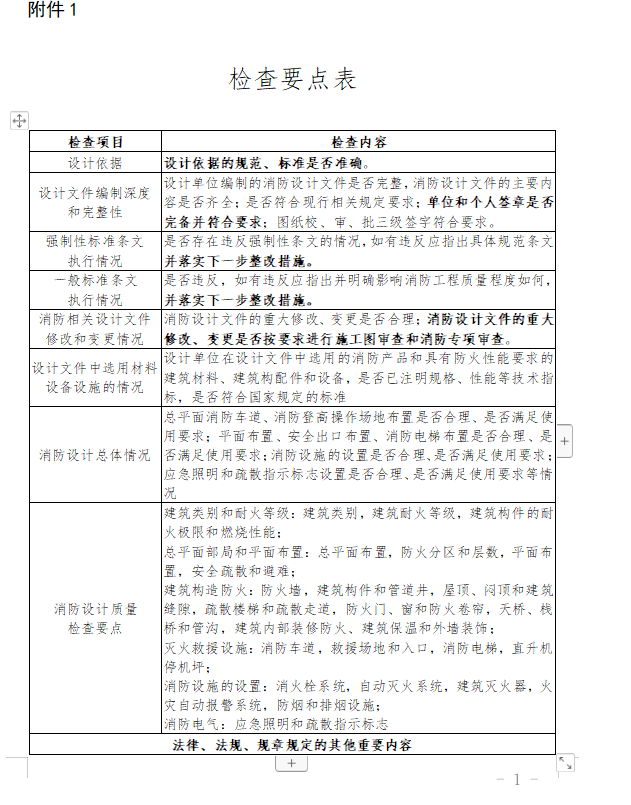
日前,杭州市建委发布《关于开展建设工程施工图设计文件消防技术专项检查的通知》。 检查范围为2024年3月1日到2024年7月31日期间在投资项目在线审批监管平台系统中办理完成消防设计审查的建设工程项目,检查内容为本次受检工程项目的完整消防设计文件。 本次检查采用抽查的方式,从投资项目在线审批监管平台系统的项目库中随机抽取项目,同时邀请相关技术专家组成专项检查组进行集中检查。 项目抽取阶段(8月6日前)。市建委从投资项目在线审批监管平台系统内导出的项目库中随机抽取,确定受检项目,并反馈受检单位。 材料报送阶段(8月14日前)。 集中检查阶段(8月底前)。专项检查组严格按照检查内容及要点,对设计单位和图审单位的相应行为及成果进行全面检查。检查情况及时反馈受检单位进行核对确认。 通报处理阶段(9月底前)。对检查中发现存在违法违规行为或整改不力的被检查单位,我委将视情予以通报、信用扣分、行政处罚等处理。 (一)主体责任落实情况。 设计单位、技术服务机构是否具有相应资质; 设计单位是否严格按照建设工程法律法规和国家工程建设消防技术标准进行设计; 技术服务机构是否严格按照建设工程法律法规、国家工程建设消防技术标准和国家有关规定开展技术服务工作; 技术审查意见或报告的责任落实是否到位等情况。 (二)建设工程消防设计和施工图审查质量情况。 设计单位编制的消防设计文件是否完整,消防设计文件的主要内容是否齐全,消防设计文件签章等责任落实情况是否符合要求; 设计单位在编制消防设计文件过程中是否存在违反国家工程建设消防技术标准强制性条文的情况; 设计单位编制的消防设计文件是否存在违反国家工程建设消防技术标准的情况; 设计单位编制的消防设计文件是否存在违反国家工程建设消防技术标准中带有“严禁”“必须”“应”“不应”“不得”要求的非强制性条文规定的情况; 设计单位在设计文件中选用的消防产品和具有防火性能要求的建筑材料、建筑构配件和设备,是否已注明规格、性能等技术指标,是否符合国家规定的标准; 技术服务机构出具的意见或报告内容是否齐全,结论是否清晰,各项技术审查的结论与实际情况是否相符,各项技术审查的结论是否存在违反国家工程建设消防技术标准的情况等。 附件(可点此下载):1.检查要点表.doc 3.建设工程施工图设计文件消防技术专项检查资料完整性承诺书.doc 住建部37本强制性工程建设规范(GB55001~55037) 截至目前,住建部已经发布37本强制性工程建设规范(GB55001~55037),以下为37本规范汇总,点击相应规范可跳转查看全文。 原文如下: 各相关单位: 为固化前期建设工程消防设计行业管理成效,推动我市建设工程消防设计质量提标,根据年度工作计划,我委将开展2024年度第二次建设工程施工图设计文件消防技术专项检查。现将有关事项通知如下: 一、检查范围 检查范围为2024年3月1日到2024年7月31日期间在投资项目在线审批监管平台系统中办理完成消防设计审查的建设工程项目,检查内容为本次受检工程项目的完整消防设计文件。 二、检查组织和形式 (一)本次检查由市建委消防管理处负责组织,市城建消防中心具体负责实施。 (二)本次检查采用抽查的方式,从投资项目在线审批监管平台系统的项目库中随机抽取项目,同时邀请相关技术专家组成专项检查组进行集中检查。 三、时间安排 (一)项目抽取阶段(8月6日前)。市建委从投资项目在线审批监管平台系统内导出的项目库中随机抽取,确定受检项目,并反馈受检单位。 (二)材料报送阶段(8月14日前)。由受检项目设计单位负责收集和报送送检材料,通过邮件发送至市城建消防中心邮箱(cjxfzx2022@126.com),由工作人员统一接收、登记。 (三)集中检查阶段(8月底前)。专项检查组严格按照检查内容及要点,对设计单位和图审单位的相应行为及成果进行全面检查。检查情况及时反馈受检单位进行核对确认。 (四)通报处理阶段(9月底前)。对检查中发现存在违法违规行为或整改不力的被检查单位,我委将视情予以通报、信用扣分、行政处罚等处理。 四、检查内容及重点 (一)主体责任落实情况。设计单位、技术服务机构是否具有相应资质;设计单位是否严格按照建设工程法律法规和国家工程建设消防技术标准进行设计;技术服务机构是否严格按照建设工程法律法规、国家工程建设消防技术标准和国家有关规定开展技术服务工作;技术审查意见或报告的责任落实是否到位等情况。 (二)建设工程消防设计和施工图审查质量情况。设计单位编制的消防设计文件是否完整,消防设计文件的主要内容是否齐全,消防设计文件签章等责任落实情况是否符合要求;设计单位在编制消防设计文件过程中是否存在违反国家工程建设消防技术标准强制性条文的情况;设计单位编制的消防设计文件是否存在违反国家工程建设消防技术标准的情况;设计单位编制的消防设计文件是否存在违反国家工程建设消防技术标准中带有“严禁”“必须”“应”“不应”“不得”要求的非强制性条文规定的情况;设计单位在设计文件中选用的消防产品和具有防火性能要求的建筑材料、建筑构配件和设备,是否已注明规格、性能等技术指标,是否符合国家规定的标准;技术服务机构出具的意见或报告内容是否齐全,结论是否清晰,各项技术审查的结论与实际情况是否相符,各项技术审查的结论是否存在违反国家工程建设消防技术标准的情况等。 五、工作要求 (一)统一规范标准。各相关单位要认真做好准备,积极配合检查,如实提供送检材料。图纸以电子版形式提交,相关联系单必须与图纸资料一并提交,提交资料截止日期之后补交资料无效。送检材料统一以邮件形式收取,邮件名称格式:区县+项目名称;邮件内容格式:送检材料压缩包+建设工程施工图设计文件消防技术专项检查资料完整性承诺书扫描件。 (二)严肃纪律要求。本次专项检查为行政部门规范行业管理的专项执法检查。各受检单位要高度重视,严肃认真,不得弄虚作假、违规请托和干扰正常工作秩序;专项检查组人员要严格标准、统一尺度,依法依规开展检查,不得降低标准、泄露信息和谋取私利。一经发现违法违规行为,一律严肃处理。 (三)严格落实整改。对检查中发现严重违反国家建设强制性标准条文及其它有关法律法规的行为,要立即督促各相关单位落实整改,并举一反三、查漏补缺,及时消除问题隐患。各区、县(市)住建局要积极配合,加强监管,协同做好本辖区受检项目的专项检查和问题督改工作。 附件(可点此下载):1.检查要点表.doc 3.建设工程施工图设计文件消防技术专项检查资料完整性承诺书.doc 杭州市城乡建设委员会 2024年7月31日 (联系人:酒子同、周银锋,电话:88067172,邮箱:cjxfzx2022@126.com)




国家标准-强制性规范(按编号倒序) 点击文件可查看并下载 序号 文件名称 实施日期 01 2023年6月1日 02 2023年3月1日 03 《城乡历史文化保护利用项目规范》
GB 55035-2023
2023年12月1日 04 2023年6月1日 05 2023年3月1日 06 2023年3月1日 07 2023年3月1日 08 2023年4月1日 09 2022年10月1日 10 2022年10月1日 11 2022年10月1日 12 2022年10月1日 13 2022年10月1日 14 2022年10月1日 15 2022年10月1日 16 2022年4月1日 17 2022年4月1日 18 2022年4月1日 19 2022年4月1日 20 2022年4月1日 21 2022年4月1日 22 2022年4月1日 23 2022年4月1日 24 2022年1月1日 25 2022年1月1日 26 2022年1月1日 27 2022年1月1日 28 2022年1月1日 29 2022年1月1日 30 2022年4月1日 31 2022年1月1日 32 2022年1月1日 33 2022年1月1日 34 2022年1月1日 35 2022年1月1日 36 2022年1月1日 37 《工程结构通用规范》 2022年1月1日 